5月17日,吉林丰满区升级高风险。当地采取“封城”措施:城区以居民小区为单位、乡村以自然屯为单位,全面实施严格的封闭管理,实施网格化、地毯式排查。全区上下全力以赴做好人员排查工作,不漏一户、不落一人,做到“应检尽检”,严格控制小区的风险源。
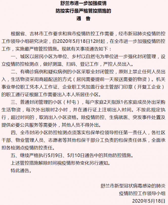
舒兰市发布进一步加强疫情防控实行最严格管控措施的通告。自2020年5月18日12时起,在全市进一步加强疫情防控工作,实施最严格管控措施:①城区以居民小区为单位、乡村以自然屯为单位进一步强化封闭管理,设立疫情防控检测点,做好测温、扫码、登记工作,严控人员出入。②有确诊病例和疑似病例的小区采取全封闭管控,原则上禁止任何人员出入,生活物资采用商超配送的方式(居民需要提前一天报送需要的物资)。
![]()
据吉林省卫健委今日通报,吉林市新增本地确诊病例2例,1例来自吉林市昌邑区,为此前丰满区确诊病例的密接者;另1例为此前舒兰市确诊病例的密接者。值得注意的是,舒兰疫情又蔓延一区。
此后,丰满区商务局发布通告,自5月18日零时起,除超市(含商场、综合体内超市)正常营业外,全区各百货商场和商业综合体、家电商场、家居商场、专业市场等企业(单位)暂停营业,开业时间另行通知。
截至5月17日24时,这条感染链上的确诊患者已增至37人。其中,34人在吉林省吉林市,包括舒兰市19人、丰满区12人、船营区2人、昌邑区1人;3人在辽宁省沈阳市。
