原标题:上市公司突现华为投资入主,只为蹭热点? 来源:A股透视镜
就在五一前后,华为总裁任正非刚接受采访说“华为要上市那得等三千年后”,没想到,五一刚过没多久,市场中就出现了“华为要入主某上市公司”的消息,一下子让投资者们热议起来,难道说任总这么快就“食言”了吗?
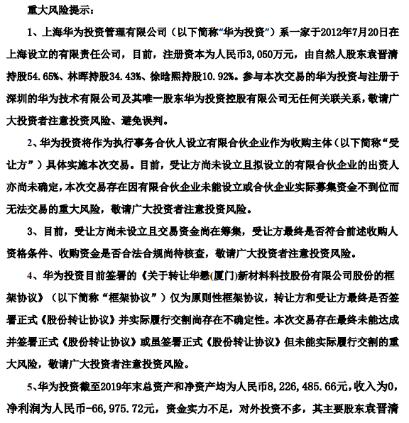
在5月7日晚间,上市公司华懋科技发布公告,称公司即将易主,新来的控股股东叫做“华为投资”。无论这公告上的名字看几遍,都还是准确无误地写着华为投资四个字。如果你接下来就关掉这份公告跑去买这家上市公司股票的话,恐怕还真的被公司给带偏了。因为翻回到重要风险提示那一栏仔细查看的话,会发现这里的华为投资跟我们印象中的华为投资可不是一回事儿。
上面写道,公司易主的华为投资,全名叫做上海华为投资管理有限公司,是一家2012年在上海创立的公司,主要做的是资产管理。看来这次的华为入军A股只不过是摆了重名的乌龙罢了。但是A股投资者们惯例的“强横”就来了,我说你是华为概念你就是华为,结果公告一出第二天,华懋科技的股价就毋庸置疑地直接一字涨停了。
如果只是碰上重名,投资者们估计也就炒一下热度,股价一日游后就会笑笑地过去了。但是这几天华懋科技的股吧里却炸开了锅,什么山寨华为、碰瓷华为之类的,骂声一片。其实理性地一想,万一人家上市公司真的有业务扩张、引入资金链更强大的金主的需求,岂不是被重名一事害惨了?结果看完这个华为投资的来头,不好意思,收回刚刚的话,这次的入主确实是大有问题的。
此华为非彼华为
根据资料显示,这家华为投资的注册资本为3050万元,但值得注意的是,公司原本的注册资本只有1000万元,而公司的两位大股东在今年3月增资了2050万元,直到5月7日才实缴这些费用。感觉有点像是为了本次入主华懋科技才进行增资的。
另外,更令人震惊的是,华为投资在去年一年里营收居然是0,并且净利润亏损了6.7万元。这还不算最亏的一年,在17年,净利润亏损34.85万元,18年亏损更是高达35.85万元。让人不禁满头问号,那这入主华懋科技的14.78亿元是从哪里掏出来的?
让人拍案叫绝的,是重要风险提示里的各种操作。首先,华为投资的出资人仍未确定,华懋科技称这次的合作很有可能因为华为投资资金不到位而结束。另外,本次签署的框架协议仅为原则性框架协议,意思就是八字还没一撇。华为投资的经营不善我们已经提过了,但是公告里还提到该公司的两位大股东都缺乏上市公司的相关投资经验。
总结来说,就是资金不到位、正式协议未签、新实际控制人没有任何投资经验,我们有的,就是华为两个大字。
华懋科技什么来头?
结果自然而然就是引来了上交所的问询函,要求针对上面显而易见的问题进行说明。这个华为投资这么不靠谱,那么上市公司华懋科技又如何呢?根据公开显示,华懋科技主要从事的是汽车安全气囊布的研发生产销售一条线,于2014年在上交所上市。
刚上市的前三年,公司的经营还算可以,但是到了17年净利润增速就开始出现下降,之后的每年增速都更加的不乐观,今年一季度甚至同比下滑了42.48%。大概是看到公司经营不善,公司的控股股东赖氏家族也在17年开始不断减持,看来引入新金主确实是公司的大势所趋,但是在公司这么紧急的关头还引入一家疑似蹭名,并且毫无业绩亮点的公司入主,确实会让人对公司的前途更加不看好。
而华懋科技股价在蹭了一个涨停板后,接下来两天又开始继续回落了。看来只要上市公司的战略没选好,就算是蹭上最厉害的概念,最终还是会一地鸡毛。建议投资者们还是少碰这些概念炒作,理性投资才是长远之路。
